“未来设计师”全国高校数字艺术设计大赛(以下简称NCDA大赛)大赛自2012年开始已成功举办七届,拥有广泛的知名度与参与度,成为艺术设计领域专业的品牌赛事。秉承“设计为人民服务,培养未来设计师”的办赛理念,鼓励大学生积极参与创新设计,成为未来的主力设计师,为设计产业发展提供坚实的人才支持。
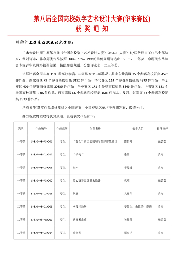
我院学生积极踊跃报名参加,通过指导教师的点拨和学生自身努力,在华东东赛区喜获佳绩,通知如下:





NCDA大赛是教育部中国高等教育学会发布的《全国普通高校学科竞赛排行榜》内竞赛项目,是高校教育教学改革和创新人才培养的重要竞赛项目之一。每届参赛高校达1000余所,包括北京大学、上海交通大学、浙江大学、同济大学为代表的本科院校;中央美术学院、中国美术学院、鲁迅美术学院为代表的著名设计院校;以及国家双高、示范、骨干高职等院校积极参赛,成为大学生参与设计创新活动的重要平台。
2020年9月11日,继2020年2月未来设计师杯《全国高校数字艺术设计大赛(NCDA大赛)》成功入选中国高等教育学会发布的《2019全国普通高校学科竞赛排行榜》后,未来设计师杯NCDA大赛再传喜讯,上海赛区赛事成功列入上海市教委官方指定大学生竞赛项目,成为高校教育教学改革和创新人才培养的重要竞赛项目。
所有获奖作品将继续进入全国评审,敬请关注。(通讯员 万黎黎)
