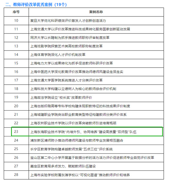
1月27日,市教委公布了“2021年度上海市教育评价改革优秀案例”名单,我校名列其中,“上海东海职业技术学院‘内培外引、协同培养’建设高质量‘双师型’队伍”入选教师评价改革优秀案例。
为深入贯彻落实中央和我市关于深化新时代教育评价改革的总体部署,坚决克服唯分数、唯升学、唯文凭、唯论文、唯帽子的顽瘴痼疾,着力引导广大家长和全社会树立正确的教育观、成长观和成才观,及时总结、宣传、推广教育评价改革的成功经验,持续扩大辐射面、提高影响力,我市组织各区、各高校开展了2021年上海市教育评价改革优秀案例征集评选工作,此次共有54个案例入选。(通讯员 刘会娟)


详情见:https://mp.weixin.qq.com/s/75X2pjUrZDdd8qmGW-lfAQ
